La rareté des témoins de l'architecture romane en Bretagne fait l'intérêt de cet édifice très remanié. Toutefois, l'importance des reprises est telle que l'intérêt proprement archéologique en est limité. C'est plutôt la silhouette générale de l'édifice, avec choeur étroit et grande nef de charpente, suivie d'un clocher-porche, qui peut retenir l'intérêt, encore que la construction de la flèche au 19e siècle, au lieu et place de la bâtière initiale, ait beaucoup modifié l'effet des messes.
- inventaire topographique, Fougères-Sud
- enquête thématique départementale, Inventaire des églises et chapelles d'Ille-et-Vilaine
- inventaire topographique, Fougères communauté
Dossier non géolocalisé
-
Aire d'étude et canton
Pays de Fougères - Fougères Sud
-
Commune
Luitré-Dompierre
-
Lieu-dit
Dompierre-du-Chemin
-
Adresse
avenue de Bretagne
-
Cadastre
1990
AA 43, 44
-
Précisions
commune fusionnée après inventaire Commune inventoriée sous le nom de Dompierre-du-Chemin
-
Dénominationséglise paroissiale
-
VocablesSaint-Pierre
-
Parties constituantes non étudiéesenclos, cimetière
Cet édifice a été construit à diverses époques, d'après Maupillé les contreforts qui soutiennent le chevet sont les éléments les plus anciens du choeur qui date du 12e siècle. D'autre part, les fenêtres à arcades trilobées encadrées dans une ogive, rappellent le 14e siècle ; la porte principale à l'ouest, en arc Tudor inscrit dans une arcature ogivale, doit être de la fin du 16e siècle. La tour en bâtière qui surmontait cette arcade se termine depuis 1846 par une flèche octogone flanquée de quatre clochetons.
A l'intérieur on remarque une déviation très prononcée de l'axe dans le plan de l'édifice ; l'arc triomphal est surmonté des armoiries des seigneurs du Bois-le-Houx : fretté d'argent et de sable de six pièces. La sacristie, qui pourrait bien avoir été jadis une chapelle seigneuriale et que surmonte une ancienne galerie ayant peut-être aussi servi de chantrerie, porte les armes des seigneurs de Launay Vendel : de gueules à trois gantelets d'argent en pal, qui est de Vendel.
Les petits autels placés de chaque côté de l'arc triomphal présentent la date 1699. Le maître-autel semble aussi du 17e siècle et est orné d'un assez beau retable, portant à son sommet les armoiries du Chapitre de Rennes : d'azur à deux clefs d'argent placées en sautoir.
Le seigneur du Bois-le-Houx en Luitré, était en 1581, à cause de sa terre de Launay Vendel, seigneur fondateur et prééminencier dans l'église de Dompierre, où il avait ses armoiries, son enfeu et une litre à l'intérieur et à l'extérieur de l'édifice. Aussi, en 1665, Marie de Goué, dame du Bois-le-Houx, nomma-t-elle avec Mgr de la Vieuville, évêque de Rennes, la nouvelle grosse cloche de l'église de Dompierre. Le seigneur des Haris avait aussi en cette église un droit d'enfeu et d'armoiries devant l'autel Saint-Jean, que lui concéda en 1615 René du Bois-le-Houx, seigneur de Launay-Vendel.
Pendant la Révolution l'église sert de corps de garde.
-
Période(s)
- Principale : 12e siècle
- Principale : 14e siècle
- Principale : 15e siècle , (incertitude)
- Principale : 17e siècle
- Principale : 2e quart 19e siècle
L'église est construit au milieu du village, sur un placître de forme irrégulière, surplombant la rue au sud. Deux escaliers donnent accès au placître occupé par le cimetière.
Les murs sont construits en petit appareil irrégulier (et régulier par endroit) de granite gris et de schiste granitisé liés au mortier. Le granite jaune est utilisé dans l'appareillage des ouvertures. A l'intérieur, les murs sont revêtus d'un enduit. La nef est pavée de dalles régulière de granite gris.
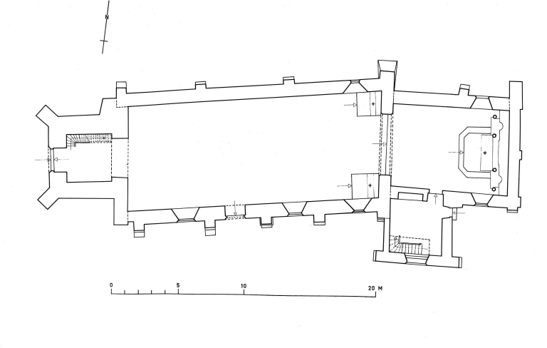
Il s'agit d'une église orientée, de plan rectangulaire, à vaisseau unique. Le chœur est plus étroit et moins élevé que la nef. Le plan s'articule en trois corps, selon trois axes différents : un choeur à chevet plat, de plan rectangulaire et murs raidis par des pilastres ; une nef à simple vaisseau de plan rectangulaire allongé, contrebutée par des contreforts de types différents, dont celui de l'angle nord-est de la nef est le plus important ; un clocher-porche, de plan carré, plus étroit que la nef, épaulé par deux contreforts angulaires et par les demi-pignons ouest de la nef.
L'édifice est couvert d'un toit à deux versants en ardoise, plus bas sur le choeur, avec rupture de faîtage. La sacristie est couverte d'un toit à deux versants pénètrent le versant sud du choeur. Le clocher est surmonté d'une flèche octogonale couverte d'ardoises à égoût retroussé, cantonnée de clochetons pyramidaux, avec épis de faîtage en zinc. La flèche est amortie par une croix en fer forgé surmontée d'un coq en tôle dorée.
-
Murs
- granite
- schiste
- appareil mixte
-
Toitsardoise
-
Plansplan allongé
-
Étages1 vaisseau
-
Couvrements
- lambris de couvrement
-
Couvertures
- toit à longs pans
- flèche polygonale
- noue
- pignon couvert
-
Escaliers
- escalier dans-oeuvre : escalier droit
-
Typologiesclocher-porche ; chevet plat
-
Techniques
- sculpture
-
Représentations
- armoiries
- animal fantastique
-
Précision représentations
Armes des familles de Vendel et du Bois le Houx, et du chapître de Rennes alliés au Bois le Houx ; sujet : animal fantastique, engoulants, support : charpente.
-
Statut de la propriétépropriété publique
-
Éléments remarquablescharpente
- (c) Inventaire général, ADAGP
- (c) Inventaire général, ADAGP
- (c) Inventaire général, ADAGP
- (c) Inventaire général, ADAGP
- (c) Inventaire général, ADAGP
- (c) Inventaire général, ADAGP
- (c) Inventaire général, ADAGP
- (c) Inventaire général, ADAGP
- (c) Inventaire général, ADAGP
- (c) Inventaire général, ADAGP
- (c) Inventaire général, ADAGP
- (c) Inventaire général, ADAGP
- (c) Inventaire général, ADAGP
- (c) Inventaire général, ADAGP
- (c) Inventaire général, ADAGP
- (c) Inventaire général, ADAGP
- (c) Inventaire général, ADAGP
- (c) Inventaire général, ADAGP
- (c) Inventaire général, ADAGP
- (c) Inventaire général, ADAGP
- (c) Inventaire général, ADAGP
- (c) Inventaire général, ADAGP
- (c) Inventaire général, ADAGP
- (c) Inventaire général, ADAGP
- (c) Inventaire général, ADAGP
- (c) Inventaire général, ADAGP
- (c) Inventaire général, ADAGP
- (c) Inventaire général, ADAGP
- (c) Inventaire général, ADAGP
- (c) Inventaire général, ADAGP
- (c) Inventaire général, ADAGP
- (c) Inventaire général, ADAGP
- (c) Inventaire général, ADAGP
- (c) Inventaire général, ADAGP
- (c) Inventaire général, ADAGP
- (c) Inventaire général, ADAGP
- (c) Inventaire général, ADAGP
- (c) Inventaire général, ADAGP
- (c) Inventaire général, ADAGP
- (c) Inventaire général, ADAGP
- (c) Inventaire général, ADAGP
- (c) Inventaire général, ADAGP
- (c) Inventaire général, ADAGP
- (c) Inventaire général, ADAGP
- (c) Inventaire général, ADAGP
- (c) Inventaire général, ADAGP
- (c) Inventaire général, ADAGP
- (c) Inventaire général, ADAGP
- (c) Inventaire général, ADAGP
- (c) Inventaire général, ADAGP
- (c) Inventaire général, ADAGP
- (c) Inventaire général, ADAGP
- (c) Inventaire général, ADAGP
- (c) Région Bretagne
- (c) Région Bretagne
- (c) Région Bretagne
- (c) Région Bretagne
- (c) Région Bretagne
- (c) Région Bretagne
- (c) Région Bretagne
- (c) Région Bretagne
- (c) Région Bretagne
- (c) Région Bretagne
- (c) Région Bretagne
- (c) Région Bretagne
- (c) Région Bretagne
- (c) Région Bretagne
- (c) Région Bretagne
- (c) Région Bretagne
- (c) Région Bretagne
- (c) Région Bretagne
- (c) Région Bretagne
Bibliographie
-
Région Bretagne (Service de l'Inventaire du patrimoine culturel)
BANÉAT, Paul. Le département d'Ille-et-Vilaine. Histoire, Archéologie, Monuments. Rennes : J. Larcher, 1927.
-
Région Bretagne (Service de l'Inventaire du patrimoine culturel)
Rennes : Fougeray, Paris : René Haton, 1884.
-
Région Bretagne (Service de l'Inventaire du patrimoine culturel) : 35G
Le patrimoine des communes d'Ille-et-Vilaine. Paris : Flohic Editions, 2000. (Le patrimoine des communes de France).
Photographe à l'Inventaire